Nota:
El acceso a esta página requiere autorización. Puede intentar iniciar sesión o cambiar directorios.
El acceso a esta página requiere autorización. Puede intentar cambiar los directorios.
Se aplica a:
Databricks SQL
Databricks Runtime
En este artículo se describe el cumplimiento de ANSI en Databricks Runtime. Para el modo ANSI en Databricks SQL, consulte ANSI_MODE.
Spark SQL tiene dos opciones para admitir el cumplimiento con el estándar ANSI SQL: spark.sql.ansi.enabled y spark.sql.storeAssignmentPolicy.
spark.sql.ansi.enabled(modo ANSI)- Usa un dialecto SQL compatible con ANSI en lugar del dialecto compatible con Hive.
- Produce excepciones en tiempo de ejecución para entradas no válidas en lugar de devolver null.
- Habilitado de forma predeterminada en Apache Spark 4.0 y Databricks Runtime 17.0 y versiones posteriores.
spark.sql.storeAssignmentPolicy(política de asignación de tienda)- Controla la conversión implícita durante las inserciones de tabla.
- Por defecto,
ANSIy es independiente despark.sql.ansi.enabled.
En la tabla siguiente se resume este comportamiento:
| Nombre de propiedad | Valor predeterminado | Significado |
|---|---|---|
spark.sql.ansi.enabled |
true | Cuando es true, Spark intenta cumplir la especificación DE ANSI SQL:
|
spark.sql.storeAssignmentPolicy |
ANSI (Instituto Nacional Estadounidense de Estándares) | Al almacenar un valor en una columna con un tipo de datos diferente, Spark realizará la conversión de tipo. Actualmente, se admiten 3 directivas para el tipo de reglas de coerción: ANSI, legacy y strict.
|
Las subsecciones siguientes presentan cambios de comportamiento en operaciones aritméticas, conversiones de tipo y análisis SQL cuando el modo ANSI está habilitado. Existen tres conversiones de tipo en Spark SQL, que se presentan en este artículo una por una: conversión, asignación de almacén y coerción de tipo.
Operaciones aritméticas
En Spark SQL, las operaciones aritméticas realizadas en tipos numéricos (a excepción del decimal) no se comprueban de forma predeterminada para detectar desbordamientos.
Esto significa que, en caso de que una operación cause desbordamientos, el resultado es el mismo con la operación correspondiente en un programa de Java o Scala (por ejemplo, si la suma de 2 enteros es mayor que el valor máximo que se puede representar, el resultado es un número negativo). Por otro lado, Spark SQL devuelve null para los desbordamientos decimales.
Cuando spark.sql.ansi.enabled se establece en true y se produce un desbordamiento en operaciones aritméticas numéricas y de intervalo, produce una excepción aritmética en tiempo de ejecución.
-- `spark.sql.ansi.enabled=true`
> SELECT 2147483647 + 1;
error: integer overflow
-- `spark.sql.ansi.enabled=false`
> SELECT 2147483647 + 1;
-2147483648
Conversión
Cuando spark.sql.ansi.enabled se establece en true, la conversión explícita mediante la sintaxis CAST produce una excepción en tiempo de ejecución para los patrones de conversión no válidos definidos en el estándar, como las conversiones de una cadena a un entero.
La cláusula CAST del modo ANSI de Spark sigue las reglas de sintaxis de la sección 6.13 "Especificación de conversión" de ISO/IEC 9075-2:2011 Tecnología de la información — Lenguajes de bases de datos - SQL — Parte 2: Foundation (SQL/Foundation), con la salvedad de que permite especialmente las siguientes conversiones de tipos sencillas que no se permiten según el estándar ANSI:
- TipoNumérico <=> TipoBooleano
- StringType <=> BinaryType
La tabla siguiente ofrece las combinaciones válidas del tipo de datos de origen y de destino en una expresión CAST.
"Y" indica que la combinación es sintácticamente válida sin restricciones y "N" indica que la combinación no es válida.
| SourceTarget | Numérico | Cuerda | Fecha | Marca de tiempo | Intervalo | Booleano | Binario | Arreglo | Mapa | Estructura |
|---|---|---|---|---|---|---|---|---|---|---|
| Numérico | S | S | N | N | N | S | N | N | N | N |
| Cuerda | S | S | S | S | S | S | S | N | N | N |
| Fecha | N | S | S | S | N | N | N | N | N | N |
| Marca de tiempo | N | S | S | S | N | N | N | N | N | N |
| Intervalo | N | S | N | N | S | N | N | N | N | N |
| Booleano | S | S | N | N | N | S | N | N | N | N |
| Binario | S | N | N | N | N | N | S | N | N | N |
| Arreglo | N | N | N | N | N | N | N | S | N | N |
| Mapa | N | N | N | N | N | N | N | N | S | N |
| Estructura | N | N | N | N | N | N | N | N | N | S |
-- Examples of explicit casting
-- `spark.sql.ansi.enabled=true`
> SELECT CAST('a' AS INT);
ERROR: [CAST_INVALID_INPUT] The value 'a' of the type "STRING" cannot be cast to "INT" because it is malformed.
> SELECT CAST(2147483648L AS INT);
ERROR: [CAST_OVERFLOW] The value 2147483648L of the type "BIGINT" cannot be cast to "INT" due to an overflow.
> SELECT CAST(DATE'2020-01-01' AS INT)
ERROR: [DATATYPE_MISMATCH.CAST_WITH_FUNC_SUGGESTION] Cannot resolve "CAST(DATE '2020-01-01' AS INT)" due to data type mismatch: cannot cast "DATE" to "INT".
-- `spark.sql.ansi.enabled=false`
> SELECT cast('a' AS INT);
null
> SELECT CAST(2147483648L AS INT);
-2147483648
> SELECT CAST(DATE'2020-01-01' AS INT);
null
Asignación de almacén
El valor spark.sql.storeAssignmentPolicy predeterminado es ANSI. Con esta configuración, cuando los tipos de datos de valores de origen no coinciden con los tipos de columna de destino, Spark SQL agrega automáticamente cláusulas ANSI CAST a la INSERT instrucción .
Durante la inserción de tablas en esta directiva, Spark comprueba y rechaza conversiones no válidas, lanzando una excepción para garantizar la calidad de los datos. Esto significa que si se produce un error en un intento de inserción debido a un error de coincidencia de tipos, no se producirá que los datos se escriban parcialmente en la tabla.
Ejemplos:
-- spark.sql.storeAssignmentPolicy=ANSI
> CREATE TABLE test(i INT);
> INSERT INTO test VALUES (2147483648L);
ERROR: [CAST_OVERFLOW_IN_TABLE_INSERT] Fail to insert a value of "BIGINT" type into the "INT" type column `i` due to an overflow.
> INSERT INTO test VALUES ('a');
ERROR: [CAST_INVALID_INPUT ERROR] The value 'a' of the type "STRING" cannot be cast to "INT" because it is malformed
En estos ejemplos se muestra Spark SQL que impide que se inserten datos incompatibles, lo que mantiene la integridad de los datos.
Cuando se establece el spark.sql.storeAssignmentPolicy en LEGACY, Spark SQL revierte al comportamiento frecuente hasta Spark 2.x. En este modo, en lugar de usar ANSI CAST, aplica operaciones CAST heredadas. En esta directiva, las conversiones no válidas durante las inserciones de tabla producen valores NULL o valores incorrectos que se insertan, en lugar de producir una excepción.
Ejemplos:
-- spark.sql.storeAssignmentPolicy=LEGACY
> CREATE TABLE test(i INT);
> INSERT INTO test VALUES (2147483648L);
> INSERT INTO test VALUES ('a');
> SELECT * FROM test;
-- Results
-- -2147483648 (incorrect value due to overflow)
-- null (cannot cast 'a' to INT)
Conversión de tipos
Promoción y prioridad de tipos
Cuando spark.sql.ansi.enabled se establece en true, Spark SQL usa varias reglas que rigen cómo se resuelven los conflictos entre tipos de datos.
En la base de esta resolución de conflictos se encuentra la lista de prioridad de tipos que define si los valores de un tipo de datos determinado se pueden promover a otro tipo de datos implícitamente.
| Tipo de datos | Lista de prioridad (de más estrecha a más amplia) |
|---|---|
| byte | Byte -> Short -> Int - Long ->> Decimal -> Float* -> Double |
| Corto | Corto -> Entero -> Largo -> Decimal-> Flotante* -> Doble |
| Int | Int - Long ->> Decimal -> Float* -> Double |
| long | Long - Decimal ->> Float* -> Double |
| Decimal | Decimal -> Flotante* -> Doble |
| Flotar | Flotante -> Doble |
| Doble | Doble |
| Fecha | Fecha -> Marca de tiempo |
| Marca de tiempo | Marca de tiempo |
| Cuerda | Cuerda |
| Binario | Binario |
| Booleano | Booleano |
| Intervalo | Intervalo |
| Mapa | Mapa** |
| Arreglo | Arreglo** |
| Estructura | Estructura** |
- Para una resolución de tipo menos común, float se omite para evitar la pérdida de precisión.
** Para un tipo complejo, la regla de prioridad se aplica de forma recursiva a sus elementos de componente.
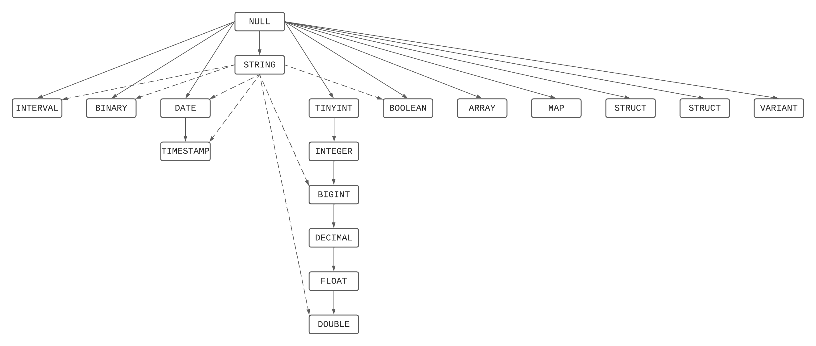
Se aplican reglas especiales para el tipo String y el NULL sin tipo. Un valor NULL se puede promover a cualquier otro tipo, mientras que un objeto String se puede promover a cualquier tipo de datos simple.
Esta es una representación gráfica de la lista de prioridad como un árbol dirigido: 
Resolución de los tipos menos comunes
El tipo menos común de un conjunto de tipos es el tipo más estrecho accesible desde la lista de prioridad por todos los elementos del conjunto de tipos.
La resolución de tipo menos común se utiliza para:
- Decidir si se puede invocar una función que espera un parámetro de un tipo mediante un argumento de un tipo más estrecho.
- Derivar el tipo de argumento para funciones que esperan un tipo de argumento compartido para varios parámetros, como coalesce, least o greatest.
- Derivar los tipos de operando para operadores como operaciones aritméticas o comparaciones.
- Derivar el tipo de resultado para expresiones como la expresión case.
- Derivar los tipos de elemento, clave o valor para constructores de matriz y mapa.
Se aplican reglas especiales si el tipo menos común se resuelve como FLOAT. Con los valores de tipo float, si alguno de los tipos es INT, BIGINT o DECIMAL, el tipo menos común se convierte a DOUBLE para evitar la posible pérdida de dígitos.
-- The coalesce function accepts any set of argument types as long as they share a least common type.
-- The result type is the least common type of the arguments.
> SET spark.sql.ansi.enabled=true;
> SELECT typeof(coalesce(1Y, 1L, NULL));
BIGINT
> SELECT typeof(coalesce(1, DATE'2020-01-01'));
Error: Incompatible types [INT, DATE]
> SELECT typeof(coalesce(ARRAY(1Y), ARRAY(1L)));
ARRAY<BIGINT>
> SELECT typeof(coalesce(1, 1F));
DOUBLE
> SELECT typeof(coalesce(1L, 1F));
DOUBLE
> SELECT (typeof(coalesce(1BD, 1F)));
DOUBLE
-- The substring function expects arguments of type INT for the start and length parameters.
> SELECT substring('hello', 1Y, 2);
he
> SELECT substring('hello', '1', 2);
he
> SELECT substring('hello', 1L, 2);
Error: Argument 2 requires an INT type.
> SELECT substring('hello', str, 2) FROM VALUES(CAST('1' AS STRING)) AS T(str);
Error: Argument 2 requires an INT type.
Funciones de SQL
El comportamiento de algunas funciones SQL puede ser diferente en el modo ANSI (spark.sql.ansi.enabled=true).
-
size: esta función devuelve NULL para la entrada NULL en el modo ANSI. -
element_at:- Esta función produce
ArrayIndexOutOfBoundsExceptionsi se usan índices no válidos. - Esta función produce
NoSuchElementExceptionsi la clave no existe en el mapa.
- Esta función produce
-
elt: esta función produceArrayIndexOutOfBoundsExceptionsi se usan índices no válidos. -
make_date: se produce un error en esta función con una excepción si la fecha del resultado no es válida. -
make_timestamp: se produce un error en esta función con una excepción si la marca de tiempo del resultado no es válida. -
make_interval: se produce un error en esta función con una excepción si el intervalo del resultado no es válido. -
next_day: esta función produceIllegalArgumentExceptionsi la entrada no es un día de la semana válido. -
parse_url: esta función produceIllegalArgumentExceptionsi una cadena de entrada no es una dirección URL válida. -
to_date: esta función produce un error con una excepción si no se puede analizar la cadena de entrada o la cadena de patrón no es válida. -
to_timestamp: esta función produce un error con una excepción si no se puede analizar la cadena de entrada o la cadena de patrón no es válida. -
to_unix_timestamp: esta función produce un error con una excepción si no se puede analizar la cadena de entrada o la cadena de patrón no es válida. -
unix_timestamp: esta función produce un error con una excepción si no se puede analizar la cadena de entrada o la cadena de patrón no es válida.
Operadores SQL
El comportamiento de algunos operadores SQL puede ser diferente en el modo ANSI (spark.sql.ansi.enabled=true).
-
array_col[index]: este operador produceArrayIndexOutOfBoundsExceptionsi se usan índices no válidos. -
map_col[key]: este operador produceNoSuchElementExceptionsi la clave no existe en el mapa. -
CAST(string_col AS TIMESTAMP): Este operador lanza una excepción si no se puede analizar la cadena de entrada. -
CAST(string_col AS DATE): Este operador lanza una excepción si no se puede analizar la cadena de entrada.
Funciones útiles para el modo ANSI
Cuando el modo ANSI está activado, produce excepciones para operaciones no válidas. Puede usar las siguientes funciones SQL para suprimir tales excepciones.
-
try_cast: idéntica aCAST, salvo que devuelve el resultadoNULLen lugar de producir una excepción en el error en tiempo de ejecución. -
try_add: idéntica al operador de suma+, salvo que devuelve el resultadoNULLen lugar de producir una excepción en el desbordamiento de valores enteros. -
try_divide: idéntica al operador de división/, salvo que devuelve el resultadoNULLen lugar de producir una excepción al dividir 0.
Palabras clave de SQL
Cuando se utilizan tanto spark.sql.ansi.enabled=true como spark.sql.ansi.enforceReservedKeywords=true, Spark SQL usa el analizador ANSI.
De forma predeterminada, spark.sql.ansi.enforceReservedKeywords es false.
En el modo de analizador ANSI, las palabras clave se dividen en dos categorías:
- Reservado: no se puede usar como identificadores (tabla, vista, columna, función, alias, etc.).
- No reservadas: actúan como palabras clave solo en contextos específicos; de lo contrario, se pueden usar como identificadores. Por ejemplo,
EXPLAIN SELECT ...es un comando, peroEXPLAINse puede usar como identificador en otra parte.
Cuando el analizador ANSI no está en uso, las palabras clave entran en:
- No reservado: misma definición que antes.
- Strict-non-reserved: similar a no reservado, pero no se puede usar como alias de tabla.
A continuación se muestra una lista de todas las palabras clave de Spark SQL.
| Palabra clave | Modo ANSI de Spark SQL | Modo predeterminado de Spark SQL | SQL-2016 |
|---|---|---|---|
| AGREGAR | no reservada | no reservada | no reservada |
| DESPUÉS | no reservada | no reservada | no reservada |
| TODOS | reservada | no reservada | reservada |
| ALTERAR | no reservada | no reservada | reservada |
| SIEMPRE | no reservada | no reservada | no reservada |
| ANÁLISIS | no reservada | no reservada | no reservada |
| y | reservada | no reservada | reservada |
| ANTI | no reservada | no reservada estricta | no reservada |
| CUALQUIER | reservada | no reservada | reservada |
| ARCHIVO | no reservada | no reservada | no reservada |
| ARREGLO | no reservada | no reservada | reservada |
| COMO | reservada | no reservada | reservada |
| ASC | no reservada | no reservada | no reservada |
| EN | no reservada | no reservada | reservada |
| AUTORIZACIÓN | reservada | no reservada | reservada |
| ENTRE | no reservada | no reservada | reservada |
| AMBOS | reservada | no reservada | reservada |
| BALDE | no reservada | no reservada | no reservada |
| CUBOS | no reservada | no reservada | no reservada |
| POR | no reservada | no reservada | reservada |
| CACHÉ | no reservada | no reservada | no reservada |
| CASCADA | no reservada | no reservada | no reservada |
| CASO | reservada | no reservada | reservada |
| REPARTO | reservada | no reservada | reservada |
| CAMBIO | no reservada | no reservada | no reservada |
| COMPROBAR | reservada | no reservada | reservada |
| CLARO | no reservada | no reservada | no reservada |
| Clúster | no reservada | no reservada | no reservada |
| AGRUPADO | no reservada | no reservada | no reservada |
| CODEGEN | no reservada | no reservada | no reservada |
| COTEJAR | reservada | no reservada | reservada |
| COLECCIÓN | no reservada | no reservada | no reservada |
| COLUMN | reservada | no reservada | reservada |
| COLUMNS | no reservada | no reservada | no reservada |
| COMENTARIO | no reservada | no reservada | no reservada |
| COMETER | no reservada | no reservada | reservada |
| COMPACTO | no reservada | no reservada | no reservada |
| COMPACTACIONES | no reservada | no reservada | no reservada |
| CALCULAR | no reservada | no reservada | no reservada |
| CONCATENAR | no reservada | no reservada | no reservada |
| CONSTRAINT | reservada | no reservada | reservada |
| COSTO | no reservada | no reservada | no reservada |
| CREAR | reservada | no reservada | reservada |
| CRUZ | reservada | no reservada estricta | reservada |
| CUBO | no reservada | no reservada | reservada |
| ACTUAL | no reservada | no reservada | reservada |
| CURRENT_DATE | reservada | no reservada | reservada |
| Hora actual | reservada | no reservada | reservada |
| CURRENT_TIMESTAMP | reservada | no reservada | reservada |
| USUARIO_ACTUAL | reservada | no reservada | reservada |
| DATOS | no reservada | no reservada | no reservada |
| BASE DE DATOS | no reservada | no reservada | no reservada |
| Bases de Datos | no reservada | no reservada | no reservada |
| DÍA | no reservada | no reservada | no reservada |
| DBPROPERTIES | no reservada | no reservada | no reservada |
| DEFINIDO | no reservada | no reservada | no reservada |
| ELIMINAR | no reservada | no reservada | reservada |
| DELIMITADO | no reservada | no reservada | no reservada |
| DESC | no reservada | no reservada | no reservada |
| DESCRIBIR | no reservada | no reservada | reservada |
| DFS | no reservada | no reservada | no reservada |
| DIRECTORIOS | no reservada | no reservada | no reservada |
| DIRECTORIO | no reservada | no reservada | no reservada |
| DISTINTO | reservada | no reservada | reservada |
| DISTRIBUIR | no reservada | no reservada | no reservada |
| DIV | no reservada | no reservada | no es una palabra clave |
| SOLTAR | no reservada | no reservada | reservada |
| MÁS | reservada | no reservada | reservada |
| FIN | reservada | no reservada | reservada |
| ESCAPAR | reservada | no reservada | reservada |
| ESCAPÓ | no reservada | no reservada | no reservada |
| EXCEPTO | reservada | no reservada estricta | reservada |
| INTERCAMBIO | no reservada | no reservada | no reservada |
| EXISTE | no reservada | no reservada | reservada |
| EXPLAIN | no reservada | no reservada | no reservada |
| Exportar | no reservada | no reservada | no reservada |
| EXTENDIDO | no reservada | no reservada | no reservada |
| EXTERNO | no reservada | no reservada | reservada |
| EXTRAER | no reservada | no reservada | reservada |
| FALSO | reservada | no reservada | reservada |
| RECUPERAR | reservada | no reservada | reservada |
| CAMPOS | no reservada | no reservada | no reservada |
| FILTRO | reservada | no reservada | reservada |
| FORMATO DE ARCHIVO | no reservada | no reservada | no reservada |
| PRIMERO | no reservada | no reservada | no reservada |
| FN | no reservada | no reservada | no reservada |
| SIGUIENDO | no reservada | no reservada | no reservada |
| PARA | reservada | no reservada | reservada |
| EXTRANJERO | reservada | no reservada | reservada |
| FORMATO | no reservada | no reservada | no reservada |
| FORMATEADO | no reservada | no reservada | no reservada |
| DE | reservada | no reservada | reservada |
| LLENO | reservada | no reservada estricta | reservada |
| FUNCIÓN | no reservada | no reservada | reservada |
| FUNCIONES | no reservada | no reservada | no reservada |
| GENERADO | no reservada | no reservada | no reservada |
| GLOBAL | no reservada | no reservada | reservada |
| GRANT | reservada | no reservada | reservada |
| Subvenciones | no reservada | no reservada | no reservada |
| GRUPO | reservada | no reservada | reservada |
| AGRUPACIÓN | no reservada | no reservada | reservada |
| HAVING | reservada | no reservada | reservada |
| HORA | no reservada | no reservada | no reservada |
| SI | no reservada | no reservada | no es una palabra clave |
| IGNORAR | no reservada | no reservada | no reservada |
| IMPORTACIÓN | no reservada | no reservada | no reservada |
| EN | reservada | no reservada | reservada |
| ÍNDICE | no reservada | no reservada | no reservada |
| ÍNDICES | no reservada | no reservada | no reservada |
| INTERIOR | reservada | no reservada estricta | reservada |
| INPATH | no reservada | no reservada | no reservada |
| FORMATO DE ENTRADA | no reservada | no reservada | no reservada |
| INSERT | no reservada | no reservada | reservada |
| INTERSECAR | reservada | no reservada estricta | reservada |
| INTERVALO | no reservada | no reservada | reservada |
| EN | reservada | no reservada | reservada |
| ES | reservada | no reservada | reservada |
| ARTÍCULOS | no reservada | no reservada | no reservada |
| JOIN | reservada | no reservada estricta | reservada |
| JSON | no reservada | no reservada | no reservada |
| LLAVE | no reservada | no reservada | no reservada |
| LLAVES | no reservada | no reservada | no reservada |
| ÚLTIMO | no reservada | no reservada | no reservada |
| LATERAL | reservada | no reservada estricta | reservada |
| PEREZOSO | no reservada | no reservada | no reservada |
| Líder | reservada | no reservada | reservada |
| Izquierda | reservada | no reservada estricta | reservada |
| GUSTAR | no reservada | no reservada | reservada |
| ILIKE | no reservada | no reservada | no reservada |
| LIMIT | no reservada | no reservada | no reservada |
| LÍNEAS | no reservada | no reservada | no reservada |
| LIST | no reservada | no reservada | no reservada |
| CARGA | no reservada | no reservada | no reservada |
| LOCAL | no reservada | no reservada | reservada |
| UBICACIÓN | no reservada | no reservada | no reservada |
| CERRADURA | no reservada | no reservada | no reservada |
| CERRADURAS | no reservada | no reservada | no reservada |
| LÓGICO | no reservada | no reservada | no reservada |
| Macro | no reservada | no reservada | no reservada |
| MAPA | no reservada | no reservada | no reservada |
| EMPAREJADO | no reservada | no reservada | no reservada |
| Fusionar | no reservada | no reservada | no reservada |
| MINUTO | no reservada | no reservada | no reservada |
| MENOS | no reservada | no reservada estricta | no reservada |
| MES | no reservada | no reservada | no reservada |
| MSCK | no reservada | no reservada | no reservada |
| Espacio de nombres | no reservada | no reservada | no reservada |
| ESPACIOS DE NOMBRES | no reservada | no reservada | no reservada |
| NATURAL | reservada | no reservada estricta | reservada |
| NO | no reservada | no reservada | reservada |
| NO | reservada | no reservada | reservada |
| NULO | reservada | no reservada | reservada |
| VALORES NULOS | no reservada | no reservada | no reservada |
| DE | no reservada | no reservada | reservada |
| EN | reservada | no reservada estricta | reservada |
| SOLAMENTE | reservada | no reservada | reservada |
| OPCIÓN | no reservada | no reservada | no reservada |
| OPCIONES | no reservada | no reservada | no reservada |
| O | reservada | no reservada | reservada |
| PEDIDO | reservada | no reservada | reservada |
| FUERA | no reservada | no reservada | reservada |
| EXTERIOR | reservada | no reservada | reservada |
| FORMATO DE SALIDA | no reservada | no reservada | no reservada |
| SOBRE | no reservada | no reservada | no reservada |
| SUPERPOSICIONES | reservada | no reservada | reservada |
| SUPERPOSICIÓN | no reservada | no reservada | no reservada |
| SOBRESCRIBIR | no reservada | no reservada | no reservada |
| PARTITION | no reservada | no reservada | reservada |
| REPARTIDO | no reservada | no reservada | no reservada |
| PARTICIONES | no reservada | no reservada | no reservada |
| PORCENTAJE | no reservada | no reservada | no reservada |
| PIVOT | no reservada | no reservada | no reservada |
| COLOCACIÓN | no reservada | no reservada | no reservada |
| POSICIÓN | no reservada | no reservada | reservada |
| PRECEDENTE | no reservada | no reservada | no reservada |
| Primario | reservada | no reservada | reservada |
| DIRECTORES | no reservada | no reservada | no reservada |
| PROPIEDADES | no reservada | no reservada | no reservada |
| Purga | no reservada | no reservada | no reservada |
| QUALIFY | reservada | no reservada | reservada |
| CONSULTA | no reservada | no reservada | no reservada |
| GAMA | no reservada | no reservada | reservada |
| DESTINATARIO | no reservada | no reservada | no reservada |
| RECIPIENTS | no reservada | no reservada | no reservada |
| LECTOR DE REGISTROS | no reservada | no reservada | no reservada |
| RECORDWRITER | no reservada | no reservada | no reservada |
| RECUPERAR | no reservada | no reservada | no reservada |
| REDUCIR | no reservada | no reservada | no reservada |
| REFERENCIAS | reservada | no reservada | reservada |
| REFRESH | no reservada | no reservada | no reservada |
| REGEXP | no reservada | no reservada | no es una palabra clave |
| REMOVE | no reservada | no reservada | no reservada |
| RENOMBRAR | no reservada | no reservada | no reservada |
| REPARACIÓN | no reservada | no reservada | no reservada |
| REEMPLAZAR | no reservada | no reservada | no reservada |
| RESET | no reservada | no reservada | no reservada |
| RESPETO | no reservada | no reservada | no reservada |
| RESTRINGIR | no reservada | no reservada | no reservada |
| REVOKE | no reservada | no reservada | reservada |
| DERECHA | reservada | no reservada estricta | reservada |
| RLIKE | no reservada | no reservada | no reservada |
| ROL | no reservada | no reservada | no reservada |
| PAPELES | no reservada | no reservada | no reservada |
| REVERSIÓN | no reservada | no reservada | reservada |
| AGREGACIÓN | no reservada | no reservada | reservada |
| FILA | no reservada | no reservada | reservada |
| FILAS | no reservada | no reservada | reservada |
| SCHEMA | no reservada | no reservada | no reservada |
| ESQUEMAS | no reservada | no reservada | no es una palabra clave |
| SEGUNDO | no reservada | no reservada | no reservada |
| SELECT | reservada | no reservada | reservada |
| SEMI | no reservada | no reservada estricta | no reservada |
| SEPARADO | no reservada | no reservada | no reservada |
| SERDE | no reservada | no reservada | no reservada |
| SERDEPROPERTIES | no reservada | no reservada | no reservada |
| SESSION_USER | reservada | no reservada | reservada |
| SET | no reservada | no reservada | reservada |
| CONJUNTOS | no reservada | no reservada | no reservada |
| COMPARTIR | no reservada | no reservada | no reservada |
| SHARES | no reservada | no reservada | no reservada |
| MOSTRAR | no reservada | no reservada | no reservada |
| SESGADA | no reservada | no reservada | no reservada |
| ALGUNOS | reservada | no reservada | reservada |
| ORDENAR | no reservada | no reservada | no reservada |
| ORDENADOS | no reservada | no reservada | no reservada |
| Inicio | no reservada | no reservada | reservada |
| ESTADÍSTICAS | no reservada | no reservada | no reservada |
| ALMACENADO | no reservada | no reservada | no reservada |
| ESTRATIFICAR | no reservada | no reservada | no reservada |
| ESTRUCTURA | no reservada | no reservada | no reservada |
| SUBSTR | no reservada | no reservada | no reservada |
| SUBCADENA | no reservada | no reservada | no reservada |
| SYNC | no reservada | no reservada | no reservada |
| TABLE | reservada | no reservada | reservada |
| TABLES | no reservada | no reservada | no reservada |
| TABLESAMPLE | no reservada | no reservada | reservada |
| TBLPROPERTIES | no reservada | no reservada | no reservada |
| Temperatura | no reservada | no reservada | no es una palabra clave |
| TEMPORAL | no reservada | no reservada | no reservada |
| TERMINADO | no reservada | no reservada | no reservada |
| ENTONCES | reservada | no reservada | reservada |
| TIEMPO | reservada | no reservada | reservada |
| PARA | reservada | no reservada | reservada |
| TOQUE | no reservada | no reservada | no reservada |
| REZAGADO | reservada | no reservada | reservada |
| TRANSACCIÓN | no reservada | no reservada | no reservada |
| TRANSACCIONES | no reservada | no reservada | no reservada |
| TRANSFORMAR | no reservada | no reservada | no reservada |
| RECORTAR | no reservada | no reservada | no reservada |
| VERDADERO | no reservada | no reservada | reservada |
| TRUNCAR | no reservada | no reservada | reservada |
| TRY_CAST | no reservada | no reservada | no reservada |
| TIPO | no reservada | no reservada | no reservada |
| Desarchivar | no reservada | no reservada | no reservada |
| Sin Límites | no reservada | no reservada | no reservada |
| UNCACHE | no reservada | no reservada | no reservada |
| UNIÓN | reservada | no reservada estricta | reservada |
| ÚNICO | reservada | no reservada | reservada |
| DESCONOCIDO | reservada | no reservada | reservada |
| DESBLOQUEAR | no reservada | no reservada | no reservada |
| UNSET | no reservada | no reservada | no reservada |
| UPDATE | no reservada | no reservada | reservada |
| USO | no reservada | no reservada | no reservada |
| USUARIO | reservada | no reservada | reservada |
| UTILIZANDO | reservada | no reservada estricta | reservada |
| VALUES | no reservada | no reservada | reservada |
| VISTA | no reservada | no reservada | no reservada |
| VIEWS | no reservada | no reservada | no reservada |
| CUANDO | reservada | no reservada | reservada |
| WHERE | reservada | no reservada | reservada |
| WINDOW | no reservada | no reservada | reservada |
| CON | reservada | no reservada | reservada |
| AÑO | no reservada | no reservada | no reservada |
| ZONA | no reservada | no reservada | no reservada |