Nota
L'accesso a questa pagina richiede l'autorizzazione. È possibile provare ad accedere o modificare le directory.
L'accesso a questa pagina richiede l'autorizzazione. È possibile provare a modificare le directory.
SQL Server fornisce Resource Governor, una funzionalità che è possibile utilizzare per gestire il carico di lavoro e l'utilizzo delle risorse di sistema di SQL Server. Resource Governor consente di specificare limiti sulla quantità di CPU e memoria utilizzabile che le richieste dell'applicazione in ingresso possono utilizzare.
Per una descrizione delle nuove funzionalità di Resource Governor in SQL Server 2012, vedere la pagina relativa a Resource Governor in SQL Server 2012.
Vantaggi di Resource Governor
Resource Governor consente di gestire i carichi di lavoro e le risorse di SQL Server specificando limiti relativi all'utilizzo delle risorse da parte delle richieste in entrata. Nel contesto di Resource Governor il carico di lavoro è un set di richieste o query con dimensioni simili che può o deve essere considerato come singola entità. Non si tratta di un requisito, ma quanto più uniforme è il modello di utilizzo delle risorse di un carico di lavoro, maggiore sarà il vantaggio derivante dall'utilizzo di Resource Governor. I limiti delle risorse possono essere riconfigurati in tempo reale con impatto minimo sui carichi di lavoro in esecuzione.
In un ambiente con più carichi di lavoro distinti nello stesso server Resource Governor consente di differenziare tali carichi di lavoro e allocare le risorse condivise in modo appropriato, in base ai limiti specificati. Tali risorse sono rappresentate da CPU e memoria.
Vincoli di Resource Governor
In questa versione di Resource Governor sono previsti i seguenti vincoli:
La gestione delle risorse è limitata a Motore di database di SQL Server. Non è possibile utilizzare Resource Governor per Analysis Services, Integration Services e Reporting Services.
Non è disponibile il monitoraggio o la gestione del carico di lavoro tra istanze di SQL Server.
La specifica del limite si applica alla memoria e alla larghezza di banda della CPU gestite da SQL Server.
Carichi di lavoro OLTP. Resource Governor è in grado di gestire i carichi di lavoro OLTP. Questi tipi di query, in genere con una durata molto breve, non restano tuttavia mai abbastanza a lungo nella CPU da richiedere l'applicazione dei controlli di larghezza di banda. Ciò può comportare un'asimmetria nelle statistiche restituite per CPU usage %.
Concetti relativi alle risorse
I tre concetti seguenti sono essenziali per la comprensione e l'utilizzo di Resource Governor:
Pool di risorse. Due pool di risorse (interno e predefinito) vengono creati con l'installazione di SQL Server 2012. Resource Governor supporta anche i pool di risorse definiti dall'utente.
Gruppi del carico di lavoro. Due gruppi del carico di lavoro (interno e predefinito) vengono creati e viene eseguito il mapping ai relativi pool di risorse con l'installazione di SQL Server 2012. Resource Governor supporta anche i gruppi del carico di lavoro definiti dall'utente.
Classificazione. Sono presenti regole interne che consentono di classificare le richieste in arrivo e indirizzarle a un gruppo del carico di lavoro. Resource Governor supporta anche una funzione di classificazione definita dall'utente per l'implementazione delle regole di classificazione.
[!NOTA]
Resource Governor non impone controlli su una connessione amministrativa dedicata (DAC, Dedicated Administrator Connection). Non è necessario classificare le query DAC in esecuzione nel gruppo del carico di lavoro interno e nel pool di risorse.
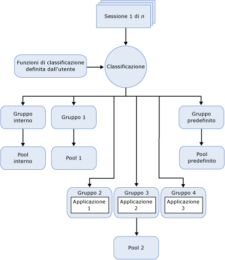
Nel contesto di Resource Governor è possibile considerare i concetti precedenti come componenti. Nella seguente illustrazione vengono mostrati questi componenti e le relazioni tra di essi nell'ambiente del motore di database. Da una prospettiva di elaborazione, il flusso semplificato è il seguente:
È presente una connessione in ingresso per una sessione (sessione 1 di n).
La sessione è classificata (classificazione).
Il carico di lavoro della sessione viene indirizzato a un gruppo del carico di lavoro, ad esempio, il gruppo 4.
Il gruppo del carico di lavoro utilizza il pool di risorse al quale è associato, ad esempio il pool 2.
Il pool di risorse fornisce e consente di limitare le risorse richieste dall'applicazione, ad esempio, l'applicazione 3.
.gif)
Attività di Resource Governor
Descrizione dell'attività |
Argomento |
|---|---|
Viene descritto come abilitare Resource Governor. |
|
Viene descritto come disabilitare Resource Governor. |
|
Viene descritto come creare, modificare ed eliminare un pool di risorse. |
|
Viene descritto come creare, modificare, spostare ed eliminare un gruppo di carico di lavoro. |
|
Viene descritto come creare e verificare una funzione di classificazione definita dall'utente. |
|
Viene descritto come configurare Resource Governor utilizzando un modello. |
|
Viene illustrata la procedura per visualizzare le proprietà di Resource Governor. |