次の方法で共有


V4 プリンター ドライバー ローカライズ

重要

Windows でプリンターとの通信手段として推奨されるのは、最新の印刷プラットフォームです。 プリンターデバイス開発におけるWindows 10および11での印刷体験をカスタマイズするために、MicrosoftのIPPインボックスクラスドライバーとPrint Support Apps (PSA)の使用を推奨します。

詳細については、「 印刷サポート アプリ v1 および v2 の設計ガイド」を参照してください。

Windows には、IPrintSchemaCapabilities オブジェクトを介して提供されるプリンター拡張機能と UWP デバイス アプリの開発をサポートする標準のローカライズされた表示文字列が用意されています。

次の表は、Windows が標準の表示文字列でローカライズできる機能を示しています。

機能 標準オプション
入力ビン Job/Document/PageInputBin
メディアの種類 PageMediaType
両面印刷 JobDuplexAllDocumentsContiguously
Collation DocumentCollate
出力カラー PageOutputColor
オリエンテーション PageOrientation
Nアップ JobNUpAllDocumentsContiguously
穴打ち JobHolePunch

DocumentHolePunch
ステープリング JobStapleAllDocuments

DocumentStaple
バインド JobBindAllDocuments

DocumentBinding
出力品質 PageOutputQuality
メディアのサイズ PageMediaSize

さらに、ドライバーが機能またはオプションのリソース DLL を使用して表示名を指定しない場合、これらの文字列は、PrintCapabilities の XML 形式で使用できます。 ドライバーがリソース DLL を使用して表示名を指定する場合は、XML と、以前のバージョンの Windows で使用されていた従来の COMPSTUI ベースの印刷設定 UI で提供されます。

さまざまなユーザー インターフェイスと API で、表示名が異なります。 特定のシナリオで想定されるローカライズ動作の概要を確認するには、次の 3 つのフローチャートを使用します。

次のフローチャートは、UWP アプリ、およびオブジェクトの IPrintSchemaFeature ファミリと IPrintSchemaOption ファミリで想定されるローカライズ動作を示しています。

localization behavior flowchart for Windows apps, iprintschemafeature or iprintschemaoption.Windows アプリ、iprintschemafeature、または iprintschemaoption のローカライズ動作フローチャート。

次のフローチャートは、PrintCapabilities XML ドキュメントで想定されるローカリゼーション動作を示しています。

localization behavior flowchart for printcapabilities xml documents.printcapabilities xml ドキュメントのローカライズ動作フローチャート。

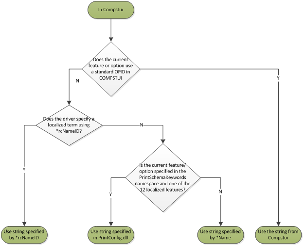
次のフローチャートは、標準の Compstui ベースの印刷設定ダイアログで想定されるローカリゼーション動作を示しています。

localization behavior flowchart for compstui-based dialog .compstui ベースのダイアログのローカライズ動作フローチャート。

Microsoft でローカライズされた表示名を使用するには、次の表の手順に従って、GPD または PPD 構成ファイルを適切に編集します。

ファイルのタイプ 手順
GPD GPD 機能またはオプションの Name エントリを指定します。

rcNameID エントリを指定しないでください。

次の機能またはオプションでは、GPD の機能またはオプションを対応する印刷スキーマ定義の機能またはオプションにマップする PrintSchemaKeywordMap も指定する必要があります(標準機能 として指定されている場合を除く)。 PrintSchemaKeywordMap を使用して機能をマップする方法を示す例については、「GPD/PPD ベースの機能説明の変更」を参照してください。

JobHolePunch、DocumentHolePunch

JobStapleAllDocuments、DocumentStaple

JobBindAllDocuments、DocumentBinding

PageOutputQuality

PageMediaType

N-Up の場合は、オプション値に PrintSchemaKeywordMap を使用しないでください。
PPD PrintSchemaKeywordMap を使用して、PPD の機能またはオプションを対応する印刷スキーマ定義の機能またはオプションにマップします。 To see examples showing how to use PrintSchemaKeywordMap を使用して機能をマップする方法を示す例については、「GPD/PPD ベースの機能説明の変更」を参照してください。

N-Up の場合は、オプション値に PrintSchemaKeywordMap を使用しないでください。

PPD ベースのドライバーのローカライズ

PPD ベースのドライバーは、リソース DLL をサポートしていません。 その結果、複数の PPD ファイルを提供することが必要になる場合があります。 Microsoft では、PPD 構成ファイルを使用する v4 印刷ドライバーで、ロケールごとに 1 つの PPD ファイルを含めるために、このトピックで説明されている手法を使用することをお勧めします。

IPrintSchemaCapabilities

IPrintSchemaFeature

IPrintSchemaOption

GPD/PPD ベース機能説明変更

標準機能